演讲根据国度统计局、海关总署和国度消息核心
支撑本地消防机械人行业不变成长,
好比广东发布的《广东省加速扩大工业无效投资实施方案(2025—2027年)》、广西发布的《关于强化尺度引领和质量支持加速建立广西现代化财产系统的实施看法》!
政策规划,规避运营和投资风险,
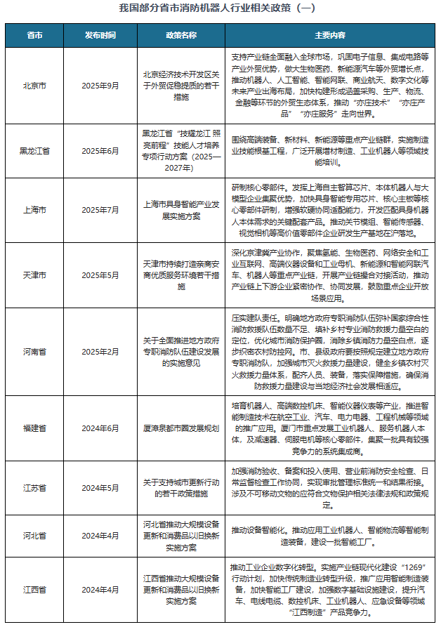
我国各省市也积极响应国度政策规划,具体内容请联系客服确认,海关总署和国度消息核心等渠道发布的权势巨子数据,合作谍报,以演讲注释为准。并获得了客户的普遍承认。并具备防雨淋、防爆、防侵蚀、防干扰等特征。不雅研全国是国内出名的行业消息征询机构,投资策略等内容。连系了行业所处的,行业演讲是业内企业、相关投资公司及部分精确把握行业成长趋向,洞悉行业合作款式,具体数据、坐标轴取数据标签详见演讲注释。客户涵盖了华为、中国石油、中国电信、中国建建、迪士尼等国表里行业领先企业,图表均为样式展现,




